This website requires JavaScript.
Explore
Help
Register
Sign In
aebersol
/
NorthStart-Requirements
Watch
1
Star
0
Fork
0
You've already forked NorthStart-Requirements
Code
Issues
Pull Requests
Actions
Packages
Projects
Releases
Wiki
Activity
main
NorthStart-Requirements
/
images
/
elecCTN.png
andre Ebersold
508946629e
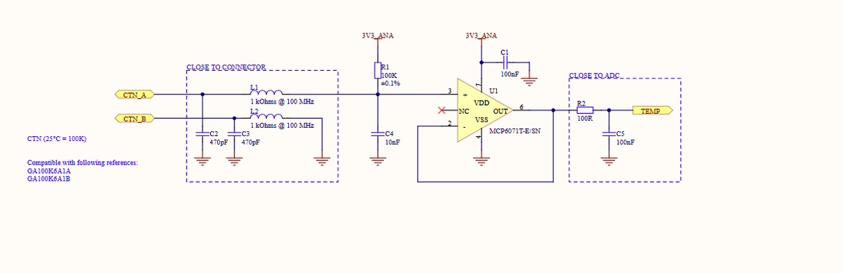
ADC measurement error study
2025-02-24 23:10:27 +01:00
88 KiB
1210x393px
Raw
Permalink
History